Billing Overview

What is a Bill?

A bill, which is also known as a client invoice or the Bill Report, records the details of goods and services that were supplied and the price that the client is expected to pay. A bill can be created in the following ways:

  • Automatically during the final bill process.
  • Manually to record the details of a bill when the originating bill was created in a third party system.
  • Manually to record a debt owed by a client or employee for miscellaneous purchases.

Features

The billing documents allow you to:

  • Define billing control and formatting elements, which includes formats, styles, configurations, cycles, and bill name schedules. See Define Bills.
  • Generate and review prebills. See Generate Prebills.
  • Enter billing corrections. See Modify Bills.
  • Request, review, and void final bills. See Generate Final Bills. Also, an electronic version of final bills may be generated. See EDI Billing.
  • Monitor billing values and their implications. See Monitor Billing.
  • Generate, review and edit bill backup. See Bill Backup.

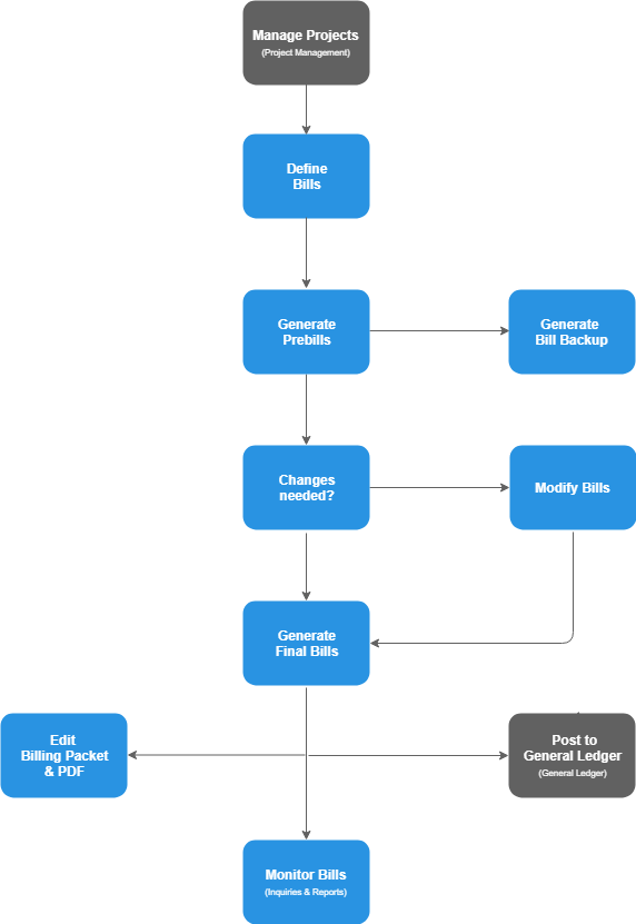
Billing Flowchart

The flowchart provides an overview of the basic Billing processes.